| |
|
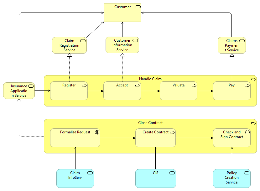
CIS |
Create Contract |
| |
|
Insurance Application Service |
Customer |
| |
|
Insurance Application Service |
Register |
| |
|
Claims Payment Service |
Customer |
| |
|
Claim InfoServ |
Formalise Request |
| |
|
Register |
Claim Registration Service |
| |
|
Register |
Accept |
| |
|
Pay |
Claims Payment Service |
| |
|
Accept |
Valuate |
| |
|
Accept |
Customer Information Service |
| |
|
Valuate |
Pay |
| |
|
Claim Registration Service |
Customer |
| |
|
Customer Information Service |
Customer |
| |
|
Policy Creation Service |
Check and Sign Contract |
| |
|
Close Contract |
Insurance Application Service |
| |
|
Formalise Request |
Create Contract |
| |
|
Create Contract |
Check and Sign Contract |