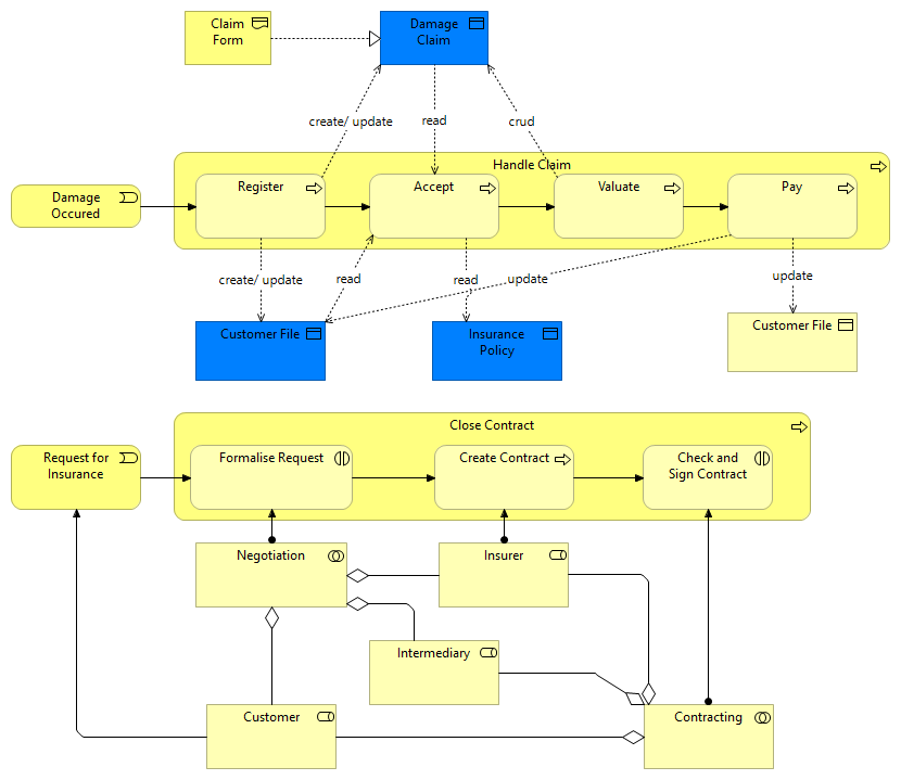
Business Process View
(
)
Customer
Damage Occured
Customer File
Damage Claim
Contracting
Handle Claim
Accept
Register
Valuate
Pay
Insurer
Intermediary
Request for Insurance
Claim Form
Close Contract
Create Contract
Check and Sign Contract
Formalise Request
Insurance Policy
Negotiation
Customer File
Customer
Request for Insurance
Damage Occured
Register
Contracting
Insurer
Contracting
Intermediary
Contracting
Customer
Contracting
Check and Sign Contract
read
Accept
Customer File
read
Accept
Damage Claim
read
Accept
Insurance Policy
Accept
Valuate
create/ update
Register
Customer File
Register
Accept
create/ update
Register
Damage Claim
crud
Valuate
Damage Claim
Valuate
Pay
update
Pay
Customer File
update
Pay
Customer File
Insurer
Create Contract
Request for Insurance
Formalise Request
Claim Form
Damage Claim
Create Contract
Check and Sign Contract
Formalise Request
Create Contract
Negotiation
Customer
Negotiation
Formalise Request
Negotiation
Intermediary
Negotiation
Insurer