| |
|
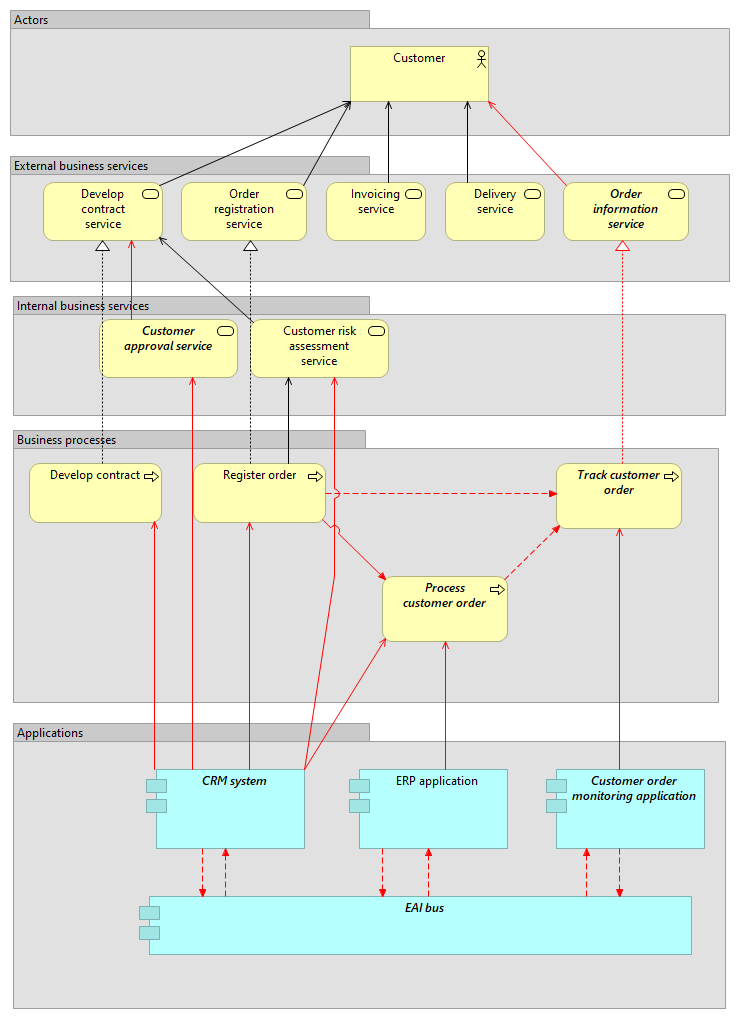
Customer approval service |
Develop contract service |
| |
|
Customer risk assessment service |
Develop contract service |
| |
|
Develop contract service |
Customer |
| |
|
Order registration service |
Customer |
| |
|
Invoicing service |
Customer |
| |
|
Delivery service |
Customer |
| |
|
Order information service |
Customer |
| |
|
Develop contract |
Develop contract service |
| |
|
Register order |
Customer risk assessment service |
| |
|
Register order |
Order registration service |
| |
|
Register order |
Process customer order |
| |
|
Register order |
Track customer order |
| |
|
Track customer order |
Order information service |
| |
|
Process customer order |
Track customer order |
| |
|
CRM system |
EAI bus |
| |
|
CRM system |
Register order |
| |
|
CRM system |
Develop contract |
| |
|
CRM system |
Customer approval service |
| |
|
CRM system |
Customer risk assessment service |
| |
|
CRM system |
Process customer order |
| |
|
ERP application |
Process customer order |
| |
|
ERP application |
EAI bus |
| |
|
EAI bus |
ERP application |
| |
|
EAI bus |
Customer order monitoring application |
| |
|
EAI bus |
CRM system |
| |
|
Customer order monitoring application |
EAI bus |
| |
|
Customer order monitoring application |
Track customer order |