| |
|
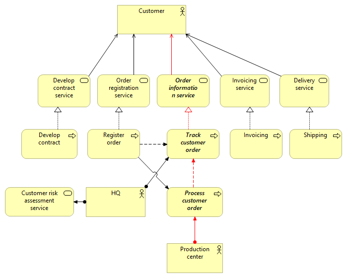
Order information service |
Customer |
| |
|
HQ |
Customer risk assessment service |
| |
|
HQ |
Track customer order |
| |
|
Production center |
Process customer order |
| |
|
Order registration service |
Customer |
| |
|
Invoicing service |
Customer |
| |
|
Delivery service |
Customer |
| |
|
Develop contract service |
Customer |
| |
|
Develop contract |
Develop contract service |
| |
|
Invoicing |
Invoicing service |
| |
|
Shipping |
Delivery service |
| |
|
Process customer order |
Track customer order |
| |
|
Register order |
Order registration service |
| |
|
Register order |
Process customer order |
| |
|
Register order |
Track customer order |
| |
|
Track customer order |
Order information service |