| |
|
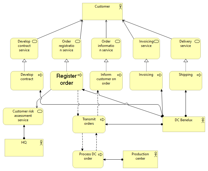
Order registration service |
Customer |
| |
|
Invoicing service |
Customer |
| |
|
Delivery service |
Customer |
| |
|
Order information service |
Customer |
| |
|
Develop contract service |
Customer |
| |
|
Register order |
Transmit orders |
| |
|
Register order |
Order registration service |
| |
|
Register order |
Customer risk assessment service |
| |
|
Develop contract |
Develop contract service |
| |
|
Transmit orders |
Process DC order |
| |
|
Transmit orders |
Inform customer on order |
| |
|
Invoicing |
Invoicing service |
| |
|
Shipping |
Delivery service |
| |
|
Process DC order |
Transmit orders |
| |
|
Inform customer on order |
Order information service |
| |
|
HQ |
Customer risk assessment service |
| |
|
Production center |
Process DC order |
| |
|
DC Benelux |
Transmit orders |
| |
|
DC Benelux |
Invoicing |
| |
|
DC Benelux |
Develop contract |
| |
|
DC Benelux |
Shipping |
| |
|
DC Benelux |
Register order |