| |
|
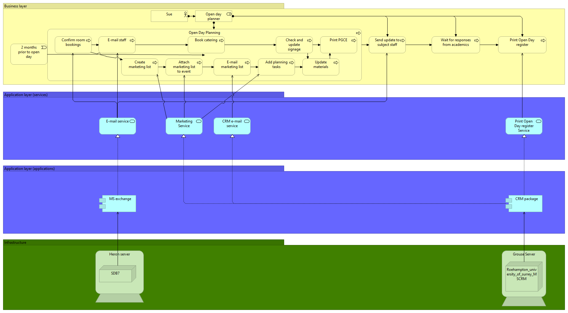
2 months prior to open day |
Open Day Planning |
| |
|
Open Day Planning |
Send update to subject staff |
| |
|
Confirm room bookings |
E-mail staff |
| |
|
Confirm room bookings |
Create marketing list |
| |
|
E-mail staff |
Book catering |
| |
|
Book catering |
Check and update signage |
| |
|
Check and update signage |
Print PGCE |
| |
|
Check and update signage |
Update materials |
| |
|
Update materials |
Print PGCE |
| |
|
Create marketing list |
Attach marketing list to event |
| |
|
Attach marketing list to event |
E-mail marketing list |
| |
|
E-mail marketing list |
Add planning tasks |
| |
|
Add planning tasks |
Update materials |
| |
|
Send update to subject staff |
Wait for responses from academics |
| |
|
Wait for responses from academics |
Print Open Day register |
| |
|
Open day planner |
Open Day Planning |
| |
|
Open day planner |
Send update to subject staff |
| |
|
Open day planner |
Wait for responses from academics |
| |
|
Open day planner |
Print Open Day register |
| |
|
Sue |
Open day planner |
| |
|
E-mail service |
E-mail staff |
| |
|
E-mail service |
Confirm room bookings |
| |
|
E-mail service |
Send update to subject staff |
| |
|
Print Open Day register Service |
Print Open Day register |
| |
|
Marketing Service |
Create marketing list |
| |
|
Marketing Service |
Attach marketing list to event |
| |
|
Marketing Service |
Add planning tasks |
| |
|
CRM e-mail service |
E-mail marketing list |
| |
|
MS exchange |
E-mail service |
| |
|
CRM package |
Print Open Day register Service |
| |
|
CRM package |
CRM e-mail service |
| |
|
CRM package |
Marketing Service |
| |
|
Roehampton_university_of_surrey_MSCRM |
CRM package |
| |
|
SDB7 |
MS exchange |