| |
|
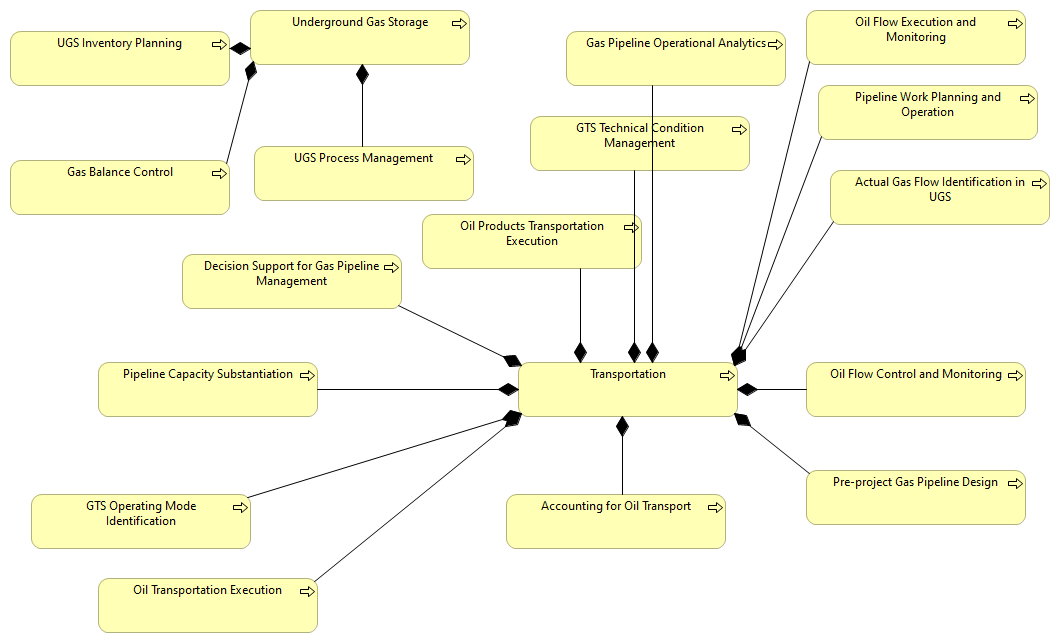
Transportation |
Accounting for Oil Transport |
| |
|
Transportation |
Oil Flow Execution and Monitoring |
| |
|
Transportation |
Oil Flow Control and Monitoring |
| |
|
Transportation |
Oil Transportation Execution |
| |
|
Transportation |
Oil Products Transportation Execution |
| |
|
Transportation |
Pipeline Work Planning and Operation |
| |
|
Transportation |
Pre-project Gas Pipeline Design |
| |
|
Transportation |
Decision Support for Gas Pipeline Management |
| |
|
Transportation |
Gas Pipeline Operational Analytics |
| |
|
Transportation |
Actual Gas Flow Identification in UGS |
| |
|
Transportation |
GTS Operating Mode Identification |
| |
|
Transportation |
Pipeline Capacity Substantiation |
| |
|
Transportation |
GTS Technical Condition Management |
| |
|
Underground Gas Storage |
UGS Process Management |
| |
|
Underground Gas Storage |
Gas Balance Control |
| |
|
Underground Gas Storage |
UGS Inventory Planning |