| |
|
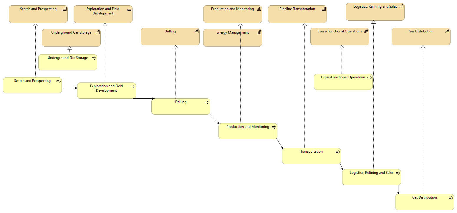
Search and Prospecting |
Exploration and Field Development |
| |
|
Search and Prospecting |
Search and Prospecting |
| |
|
Exploration and Field Development |
Drilling |
| |
|
Exploration and Field Development |
Exploration and Field Development |
| |
|
Drilling |
Production and Monitoring |
| |
|
Drilling |
Drilling |
| |
|
Production and Monitoring |
Transportation |
| |
|
Production and Monitoring |
Production and Monitoring |
| |
|
Transportation |
Logistics, Refining and Sales |
| |
|
Transportation |
Pipeline Transportation |
| |
|
Underground Gas Storage |
Underground Gas Storage |
| |
|
Logistics, Refining and Sales |
Gas Distribution |
| |
|
Logistics, Refining and Sales |
Logistics, Refining and Sales |
| |
|
Gas Distribution |
Gas Distribution |
| |
|
Cross-Functional Operations |
Cross-Functional Operations |