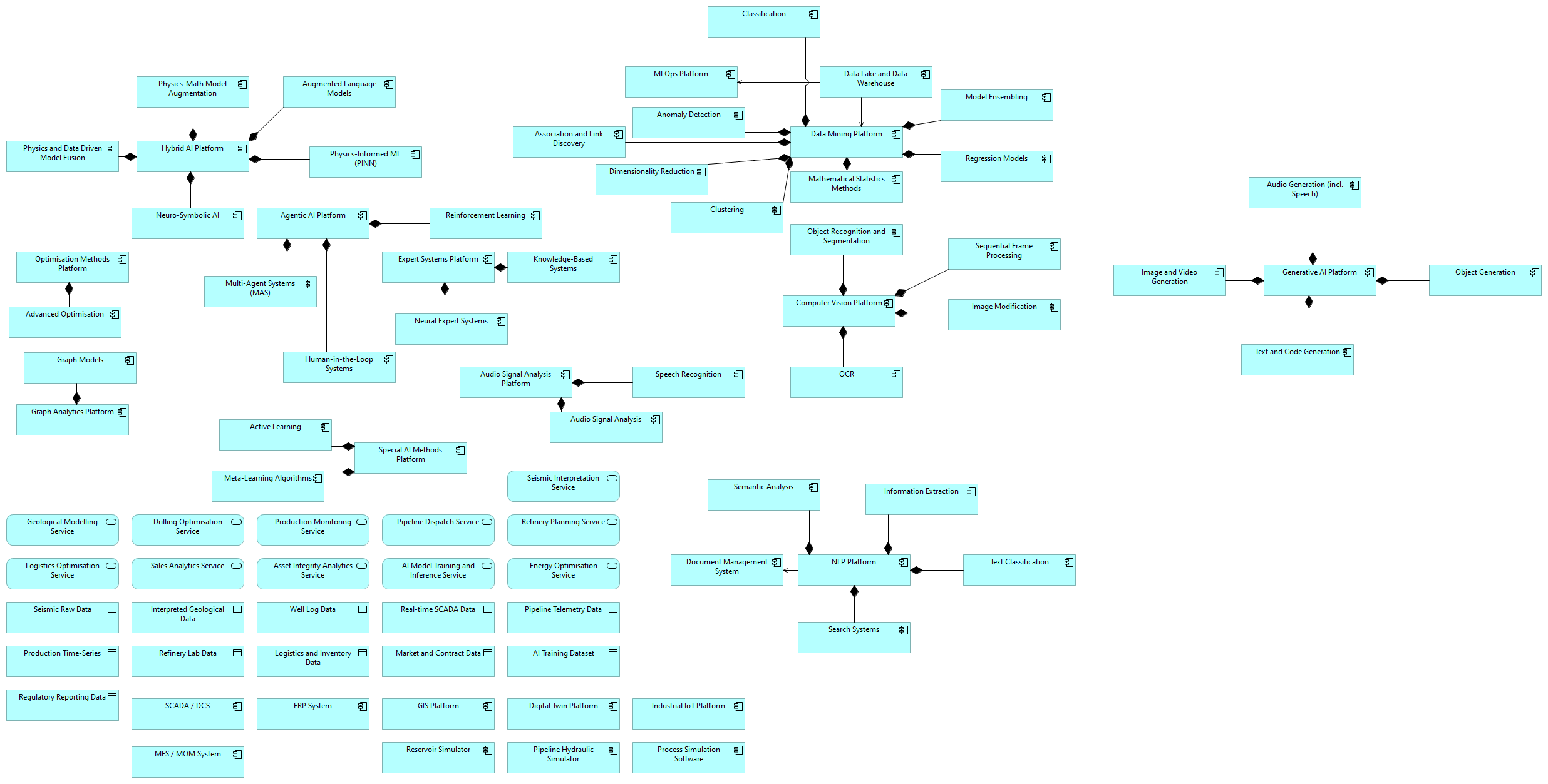
12 – Full Application Architecture ()
12 – Full Application Architecture
SCADA / DCS
ERP System
GIS Platform
Digital Twin Platform
Industrial IoT Platform
Data Lake and Data Warehouse
MLOps Platform
Reservoir Simulator
Pipeline Hydraulic Simulator
Process Simulation Software
MES / MOM System
Document Management System
Data Mining Platform
Regression Models
Mathematical Statistics Methods
Dimensionality Reduction
Clustering
Classification
Anomaly Detection
Association and Link Discovery
Model Ensembling
Hybrid AI Platform
Physics-Informed ML (PINN)
Augmented Language Models
Physics-Math Model Augmentation
Physics and Data Driven Model Fusion
Neuro-Symbolic AI
Agentic AI Platform
Reinforcement Learning
Human-in-the-Loop Systems
Multi-Agent Systems (MAS)
Optimisation Methods Platform
Advanced Optimisation
Expert Systems Platform
Knowledge-Based Systems
Neural Expert Systems
Graph Analytics Platform
Graph Models
Generative AI Platform
Audio Generation (incl. Speech)
Image and Video Generation
Text and Code Generation
Object Generation
Computer Vision Platform
Object Recognition and Segmentation
Sequential Frame Processing
Image Modification
OCR
NLP Platform
Semantic Analysis
Information Extraction
Text Classification
Search Systems
Special AI Methods Platform
Meta-Learning Algorithms
Active Learning
Audio Signal Analysis Platform
Audio Signal Analysis
Speech Recognition
Seismic Interpretation Service
Geological Modelling Service
Drilling Optimisation Service
Production Monitoring Service
Pipeline Dispatch Service
Refinery Planning Service
Logistics Optimisation Service
Sales Analytics Service
Asset Integrity Analytics Service
AI Model Training and Inference Service
Energy Optimisation Service
Seismic Raw Data
Interpreted Geological Data
Well Log Data
Real-time SCADA Data
Pipeline Telemetry Data
Production Time-Series
Refinery Lab Data
Logistics and Inventory Data
Market and Contract Data
AI Training Dataset
Regulatory Reporting Data
Data Lake and Data Warehouse Data Mining Platform
Data Lake and Data Warehouse MLOps Platform
Data Mining Platform Regression Models
Data Mining Platform Mathematical Statistics Methods
Data Mining Platform Dimensionality Reduction
Data Mining Platform Clustering
Data Mining Platform Classification
Data Mining Platform Anomaly Detection
Data Mining Platform Association and Link Discovery
Data Mining Platform Model Ensembling
Hybrid AI Platform Physics-Informed ML (PINN)
Hybrid AI Platform Augmented Language Models
Hybrid AI Platform Physics-Math Model Augmentation
Hybrid AI Platform Physics and Data Driven Model Fusion
Hybrid AI Platform Neuro-Symbolic AI
Agentic AI Platform Reinforcement Learning
Agentic AI Platform Human-in-the-Loop Systems
Agentic AI Platform Multi-Agent Systems (MAS)
Optimisation Methods Platform Advanced Optimisation
Expert Systems Platform Knowledge-Based Systems
Expert Systems Platform Neural Expert Systems
Graph Analytics Platform Graph Models
Generative AI Platform Audio Generation (incl. Speech)
Generative AI Platform Image and Video Generation
Generative AI Platform Text and Code Generation
Generative AI Platform Object Generation
Computer Vision Platform Object Recognition and Segmentation
Computer Vision Platform Sequential Frame Processing
Computer Vision Platform Image Modification
Computer Vision Platform OCR
NLP Platform Semantic Analysis
NLP Platform Information Extraction
NLP Platform Text Classification
NLP Platform Search Systems
NLP Platform Document Management System
Special AI Methods Platform Meta-Learning Algorithms
Special AI Methods Platform Active Learning
Audio Signal Analysis Platform Audio Signal Analysis
Audio Signal Analysis Platform Speech Recognition