| |
|
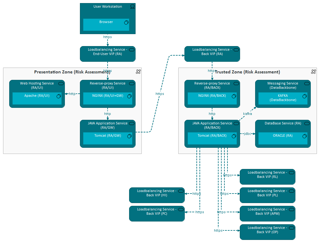
Trusted Zone (Risk Assessment) |
Reverse-proxy Service (RA/BACK) |
| |
|
Trusted Zone (Risk Assessment) |
JAVA Application Service (RA/BACK) |
| |
|
Trusted Zone (Risk Assessment) |
DataBase Service (RA) |
| |
|
Trusted Zone (Risk Assessment) |
Messaging Service (DataBackbone) |
| http |
|
Reverse-proxy Service (RA/BACK) |
JAVA Application Service (RA/BACK) |
| |
|
NGINX (RA/BACK) |
Reverse-proxy Service (RA/BACK) |
| https |
|
JAVA Application Service (RA/BACK) |
Loadbalancing Service - Back VIP (RL) |
| https |
|
JAVA Application Service (RA/BACK) |
Loadbalancing Service - Back VIP (HI) |
| https |
|
JAVA Application Service (RA/BACK) |
Loadbalancing Service - Back VIP (PL) |
| jdbc |
|
JAVA Application Service (RA/BACK) |
DataBase Service (RA) |
| https |
|
JAVA Application Service (RA/BACK) |
Loadbalancing Service - Back VIP (PC) |
| https |
|
JAVA Application Service (RA/BACK) |
Loadbalancing Service - Back VIP (OP) |
| https |
|
JAVA Application Service (RA/BACK) |
Loadbalancing Service - Back VIP (APM) |
| kafka |
|
JAVA Application Service (RA/BACK) |
Messaging Service (DataBackbone) |
| |
|
Tomcat (RA/BACK) |
JAVA Application Service (RA/BACK) |
| |
|
ORACLE (RA) |
DataBase Service (RA) |
| |
|
KAFKA (DataBackbone) |
Messaging Service (DataBackbone) |
| |
|
Presentation Zone (Risk Assessment) |
JAVA Application Service (RA/GW) |
| |
|
Presentation Zone (Risk Assessment) |
Reverse-proxy Service (RA/UI) |
| |
|
Presentation Zone (Risk Assessment) |
Web Hosting Service (RA/UI) |
| https |
|
JAVA Application Service (RA/GW) |
Loadbalancing Service - Back VIP (RA) |
| |
|
Tomcat (RA/GW) |
JAVA Application Service (RA/GW) |
| http |
|
Reverse-proxy Service (RA/UI) |
JAVA Application Service (RA/GW) |
| http |
|
Reverse-proxy Service (RA/UI) |
Web Hosting Service (RA/UI) |
| |
|
NGINX (RA/UI+GW) |
Reverse-proxy Service (RA/UI) |
| |
|
Apache (RA/UI) |
Web Hosting Service (RA/UI) |
| |
|
User Workstation |
Browser |
| https |
|
Browser |
Loadbalancing Service - End-User VIP (RA) |
| https |
|
Loadbalancing Service - End-User VIP (RA) |
Reverse-proxy Service (RA/UI) |
| https |
|
Loadbalancing Service - Back VIP (RA) |
Reverse-proxy Service (RA/BACK) |