| |
|
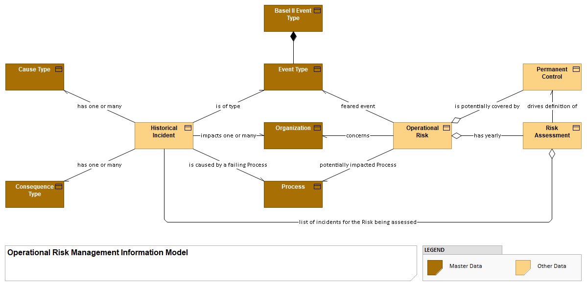
Basel II Event Type |
Event Type |
| is of type |
|
Historical Incident |
Event Type |
| has one or many |
|
Historical Incident |
Cause Type |
| impacts one or many |
|
Historical Incident |
Organization |
| is caused by a failing Process |
|
Historical Incident |
Process |
| has one or many |
|
Historical Incident |
Consequence Type |
| has yearly |
|
Operational Risk |
Risk Assessment |
| potentially impacted Process |
|
Operational Risk |
Process |
| concerns |
|
Operational Risk |
Organization |
| feared event |
|
Operational Risk |
Event Type |
| is potentially covered by |
|
Operational Risk |
Permanent Control |
| drives definition of |
|
Risk Assessment |
Permanent Control |
| list of incidents for the Risk being assessed |
|
Risk Assessment |
Historical Incident |