| |
|
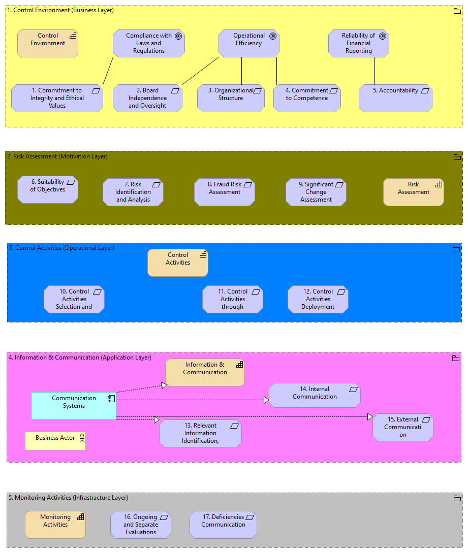
1. Control Environment (Business Layer) |
1. Commitment to Integrity and Ethical Values |
| |
|
1. Control Environment (Business Layer) |
2. Board Independence and Oversight |
| |
|
1. Control Environment (Business Layer) |
3. Organizational Structure |
| |
|
1. Control Environment (Business Layer) |
4. Commitment to Competence |
| |
|
1. Control Environment (Business Layer) |
5. Accountability |
| |
|
1. Control Environment (Business Layer) |
Compliance with Laws and Regulations |
| |
|
1. Control Environment (Business Layer) |
Operational Efficiency |
| |
|
1. Control Environment (Business Layer) |
Reliability of Financial Reporting |
| |
|
1. Control Environment (Business Layer) |
Control Environment |
| |
|
2. Board Independence and Oversight |
Operational Efficiency |
| |
|
4. Commitment to Competence |
Operational Efficiency |
| |
|
5. Accountability |
Reliability of Financial Reporting |
| |
|
Compliance with Laws and Regulations |
1. Commitment to Integrity and Ethical Values |
| |
|
Operational Efficiency |
3. Organizational Structure |
| |
|
4. Information & Communication (Application Layer) |
Business Actor |
| |
|
4. Information & Communication (Application Layer) |
13. Relevant Information Identification, Capture, and Use |
| |
|
4. Information & Communication (Application Layer) |
14. Internal Communication |
| |
|
4. Information & Communication (Application Layer) |
15. External Communication |
| |
|
4. Information & Communication (Application Layer) |
Information & Communication |
| |
|
Communication Systems |
13. Relevant Information Identification, Capture, and Use |
| |
|
Communication Systems |
14. Internal Communication |
| |
|
Communication Systems |
15. External Communication |
| |
|
Communication Systems |
Information & Communication |
| |
|
2. Risk Assessment (Motivation Layer) |
6. Suitability of Objectives |
| |
|
2. Risk Assessment (Motivation Layer) |
7. Risk Identification and Analysis |
| |
|
2. Risk Assessment (Motivation Layer) |
8. Fraud Risk Assessment |
| |
|
2. Risk Assessment (Motivation Layer) |
9. Significant Change Assessment |
| |
|
2. Risk Assessment (Motivation Layer) |
Risk Assessment |
| |
|
3. Control Activities (Operational Layer) |
10. Control Activities Selection and Development |
| |
|
3. Control Activities (Operational Layer) |
11. Control Activities through Policies and Procedures |
| |
|
3. Control Activities (Operational Layer) |
12. Control Activities Deployment |
| |
|
3. Control Activities (Operational Layer) |
Control Activities |
| |
|
5. Monitoring Activities (Infrastracture Layer) |
16. Ongoing and Separate Evaluations |
| |
|
5. Monitoring Activities (Infrastracture Layer) |
17. Deficiencies Communication |
| |
|
5. Monitoring Activities (Infrastracture Layer) |
Monitoring Activities |