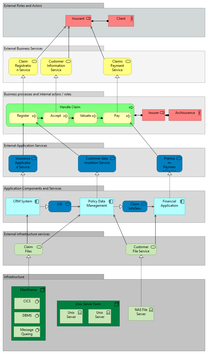
| External Application Services |
|
| Customer data mutation Service |
|
| Insurance Application Service |
|
| Premium Payment Service |
|
| External infrastructure services |
|
| Claim Files Service |
|
| Customer File Service |
|
| External Business Services |
|
| Claims Payment Service |
|
| Claim Registration Service |
|
| Customer Information Service |
|
| Infrastructure |
|
| Mainframe |
|
| CICS |
|
| DBMS |
|
| Message Queing |
|
| NAS File Server |
|
| Unix Server Farm |
|
| Unix Server |
|
| Unix Server |
|
| Application Components and Services |
|
| Claim InfoServ |
|
| Financial Application |
|
| CRM System |
|
| Policy Data Management |
|
| CIS |
|
| Business processes and internal actors / roles |
|
| Insurer |
|
| Handle Claim |
|
| Valuate |
|
| Pay |
|
| Register |
|
| Accept |
|
| Archisurance |
|
| External Roles and Actors |
|
| Insurant |
|
| Client |
|