| |
|
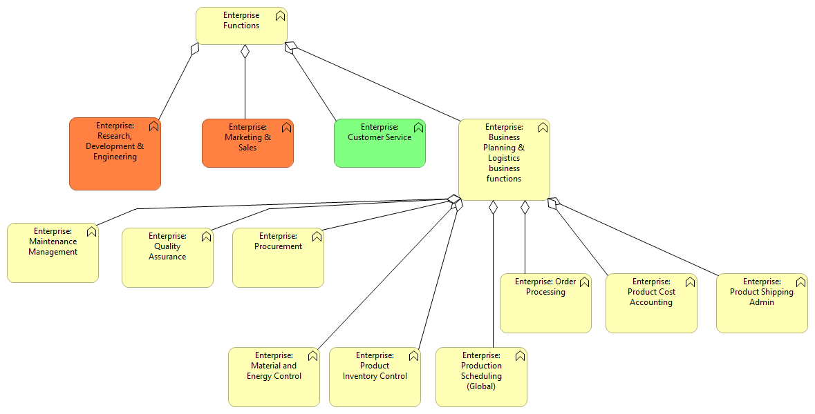
Enterprise: Business Planning & Logistics business functions |
Enterprise: Material and Energy Control |
| |
|
Enterprise: Business Planning & Logistics business functions |
Enterprise: Order Processing |
| |
|
Enterprise: Business Planning & Logistics business functions |
Enterprise: Product Shipping Admin |
| |
|
Enterprise: Business Planning & Logistics business functions |
Enterprise: Procurement |
| |
|
Enterprise: Business Planning & Logistics business functions |
Enterprise: Maintenance Management |
| |
|
Enterprise: Business Planning & Logistics business functions |
Enterprise: Product Inventory Control |
| |
|
Enterprise: Business Planning & Logistics business functions |
Enterprise: Product Cost Accounting |
| |
|
Enterprise: Business Planning & Logistics business functions |
Enterprise: Production Scheduling (Global) |
| |
|
Enterprise: Business Planning & Logistics business functions |
Enterprise: Quality Assurance |
| |
|
Enterprise Functions |
Enterprise: Marketing & Sales |
| |
|
Enterprise Functions |
Enterprise: Research, Development & Engineering |
| |
|
Enterprise Functions |
Enterprise: Business Planning & Logistics business functions |
| |
|
Enterprise Functions |
Enterprise: Customer Service |