| |
|
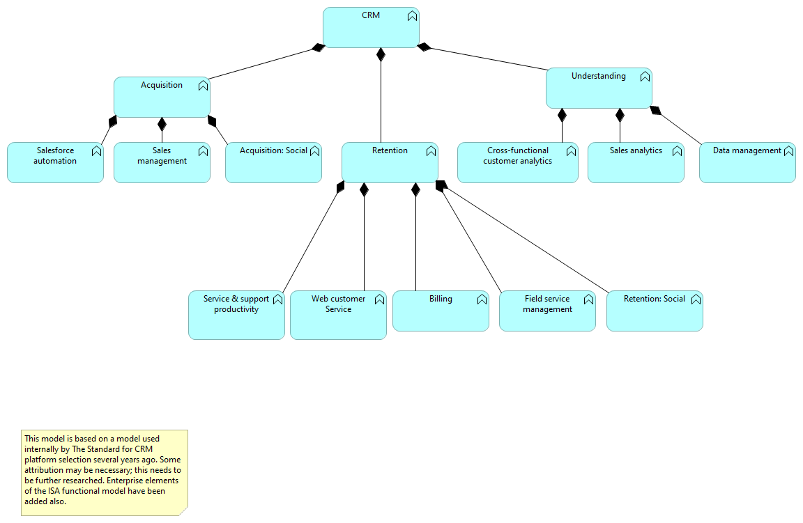
CRM |
Understanding |
| |
|
CRM |
Acquisition |
| |
|
CRM |
Retention |
| |
|
Acquisition |
Acquisition: Social |
| |
|
Acquisition |
Salesforce automation |
| |
|
Acquisition |
Sales management |
| |
|
Retention |
Field service management |
| |
|
Retention |
Billing |
| |
|
Retention |
Retention: Social |
| |
|
Retention |
Web customer Service |
| |
|
Retention |
Service & support productivity |
| |
|
Understanding |
Data management |
| |
|
Understanding |
Cross-functional customer analytics |
| |
|
Understanding |
Sales analytics |