| |
|
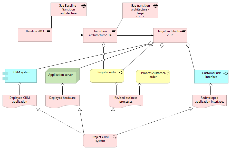
Baseline 2013 |
Gap Baseline - Transition architecture |
| |
|
Baseline 2013 |
Transition architecture2014 |
| |
|
Transition architecture2014 |
Target architecture 2015 |
| |
|
Transition architecture2014 |
Gap transition architecture - Target architecture |
| |
|
Transition architecture2014 |
Register order |
| |
|
Target architecture 2015 |
Application server |
| |
|
Target architecture 2015 |
Register order |
| |
|
Target architecture 2015 |
Customer risk interface |
| |
|
Target architecture 2015 |
Process customer order |
| |
|
Target architecture 2015 |
CRM system |
| |
|
Project CRM system |
Redeveloped application interfaces |
| |
|
Project CRM system |
Deployed hardware |
| |
|
Project CRM system |
Deployed CRM application |
| |
|
Project CRM system |
Revised business processes |
| |
|
Deployed CRM application |
CRM system |
| |
|
Redeveloped application interfaces |
Customer risk interface |
| |
|
Gap Baseline - Transition architecture |
Transition architecture2014 |
| |
|
Gap transition architecture - Target architecture |
Target architecture 2015 |
| |
|
Deployed hardware |
Application server |
| |
|
Revised business processes |
Process customer order |
| |
|
Revised business processes |
Register order |