| |
|
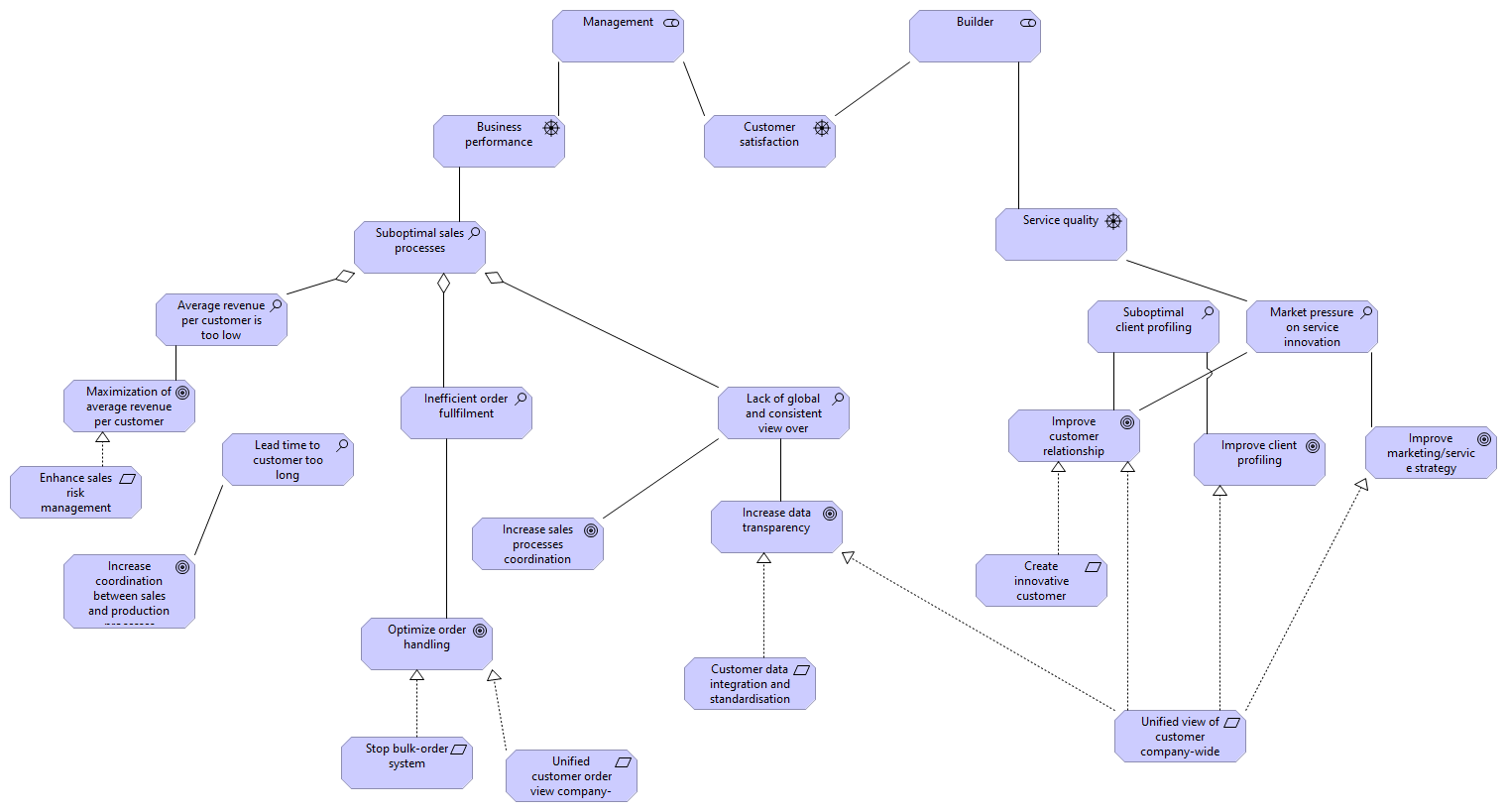
Unified customer order view company-wide |
Optimize order handling |
| |
|
Stop bulk-order system |
Optimize order handling |
| |
|
Management |
Customer satisfaction |
| |
|
Management |
Business performance |
| |
|
Customer satisfaction |
Builder |
| |
|
Optimize order handling |
Inefficient order fullfilment |
| |
|
Average revenue per customer is too low |
Maximization of average revenue per customer |
| |
|
Enhance sales risk management |
Maximization of average revenue per customer |
| |
|
Suboptimal sales processes |
Lack of global and consistent view over customer |
| |
|
Suboptimal sales processes |
Business performance |
| |
|
Suboptimal sales processes |
Inefficient order fullfilment |
| |
|
Suboptimal sales processes |
Average revenue per customer is too low |
| |
|
Increase sales processes coordination |
Lack of global and consistent view over customer |
| |
|
Market pressure on service innovation |
Improve marketing/service strategy |
| |
|
Suboptimal client profiling |
Improve client profiling |
| |
|
Suboptimal client profiling |
Improve customer relationship management |
| |
|
Service quality |
Builder |
| |
|
Service quality |
Market pressure on service innovation |
| |
|
Improve customer relationship management |
Market pressure on service innovation |
| |
|
Customer data integration and standardisation |
Increase data transparency |
| |
|
Lack of global and consistent view over customer |
Increase data transparency |
| |
|
Lead time to customer too long |
Increase coordination between sales and production processes |
| |
|
Create innovative customer services |
Improve customer relationship management |
| |
|
Unified view of customer company-wide |
Increase data transparency |
| |
|
Unified view of customer company-wide |
Improve customer relationship management |
| |
|
Unified view of customer company-wide |
Improve client profiling |
| |
|
Unified view of customer company-wide |
Improve marketing/service strategy |