| |
|
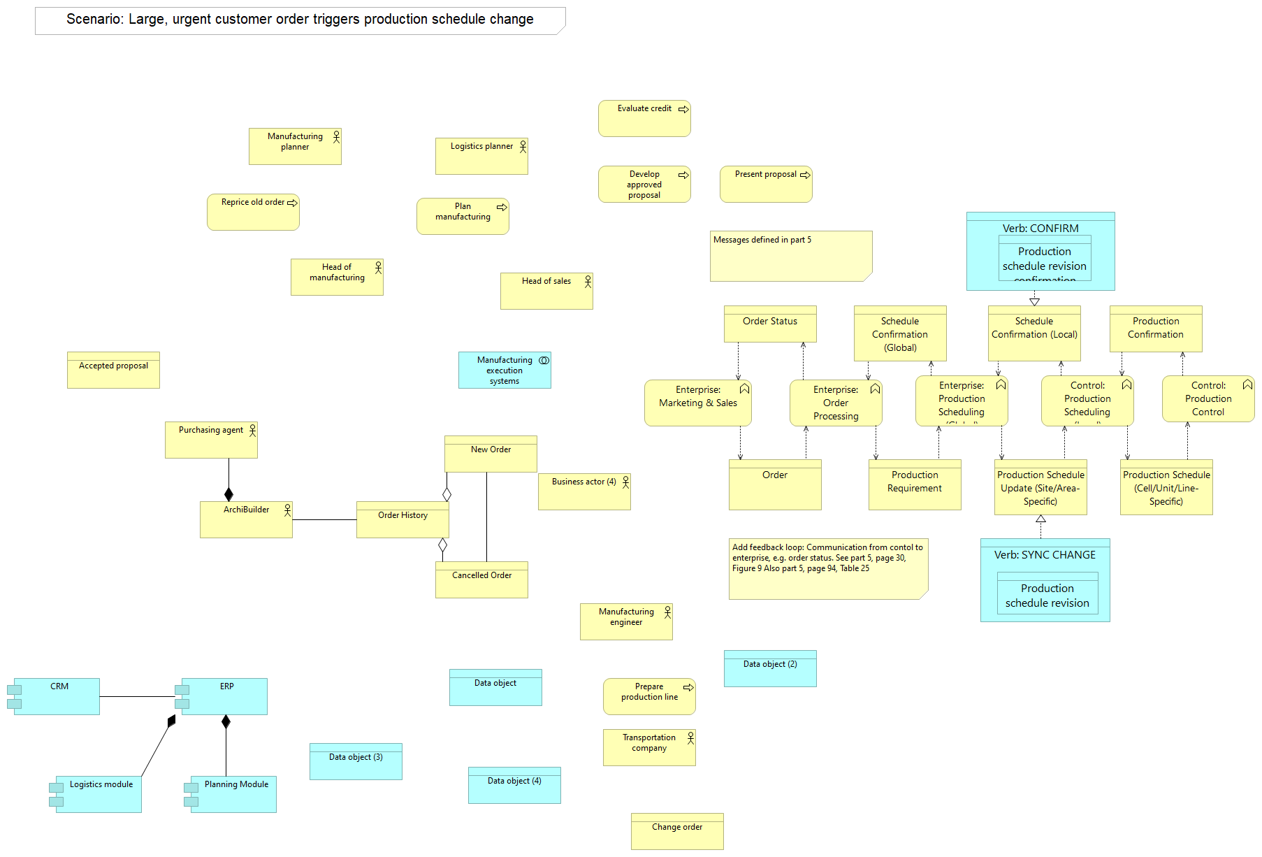
Control: Production Control |
Production Confirmation |
| |
|
Control: Production Control |
Production Schedule (Cell/Unit/Line-Specific) |
| |
|
Control: Production Scheduling (Local) |
Schedule Confirmation (Local) |
| |
|
Control: Production Scheduling (Local) |
Production Confirmation |
| |
|
Control: Production Scheduling (Local) |
Production Schedule Update (Site/Area-Specific) |
| |
|
Control: Production Scheduling (Local) |
Production Schedule (Cell/Unit/Line-Specific) |
| |
|
Enterprise: Marketing & Sales |
Order Status |
| |
|
Enterprise: Marketing & Sales |
Order |
| |
|
Enterprise: Order Processing |
Order Status |
| |
|
Enterprise: Order Processing |
Schedule Confirmation (Global) |
| |
|
Enterprise: Order Processing |
Production Requirement |
| |
|
Enterprise: Order Processing |
Order |
| |
|
Enterprise: Production Scheduling (Global) |
Schedule Confirmation (Global) |
| |
|
Enterprise: Production Scheduling (Global) |
Production Schedule Update (Site/Area-Specific) |
| |
|
Enterprise: Production Scheduling (Global) |
Schedule Confirmation (Local) |
| |
|
Enterprise: Production Scheduling (Global) |
Production Requirement |
| |
|
Verb: SYNC CHANGE |
Production Schedule Update (Site/Area-Specific) |
| |
|
CRM |
ERP |
| |
|
ERP |
Logistics module |
| |
|
ERP |
Planning Module |
| |
|
ArchiBuilder |
Purchasing agent |
| |
|
ArchiBuilder |
Order History |
| |
|
New Order |
Cancelled Order |
| |
|
Order History |
Cancelled Order |
| |
|
Order History |
New Order |
| |
|
Verb: CONFIRM |
Schedule Confirmation (Local) |