| |
|
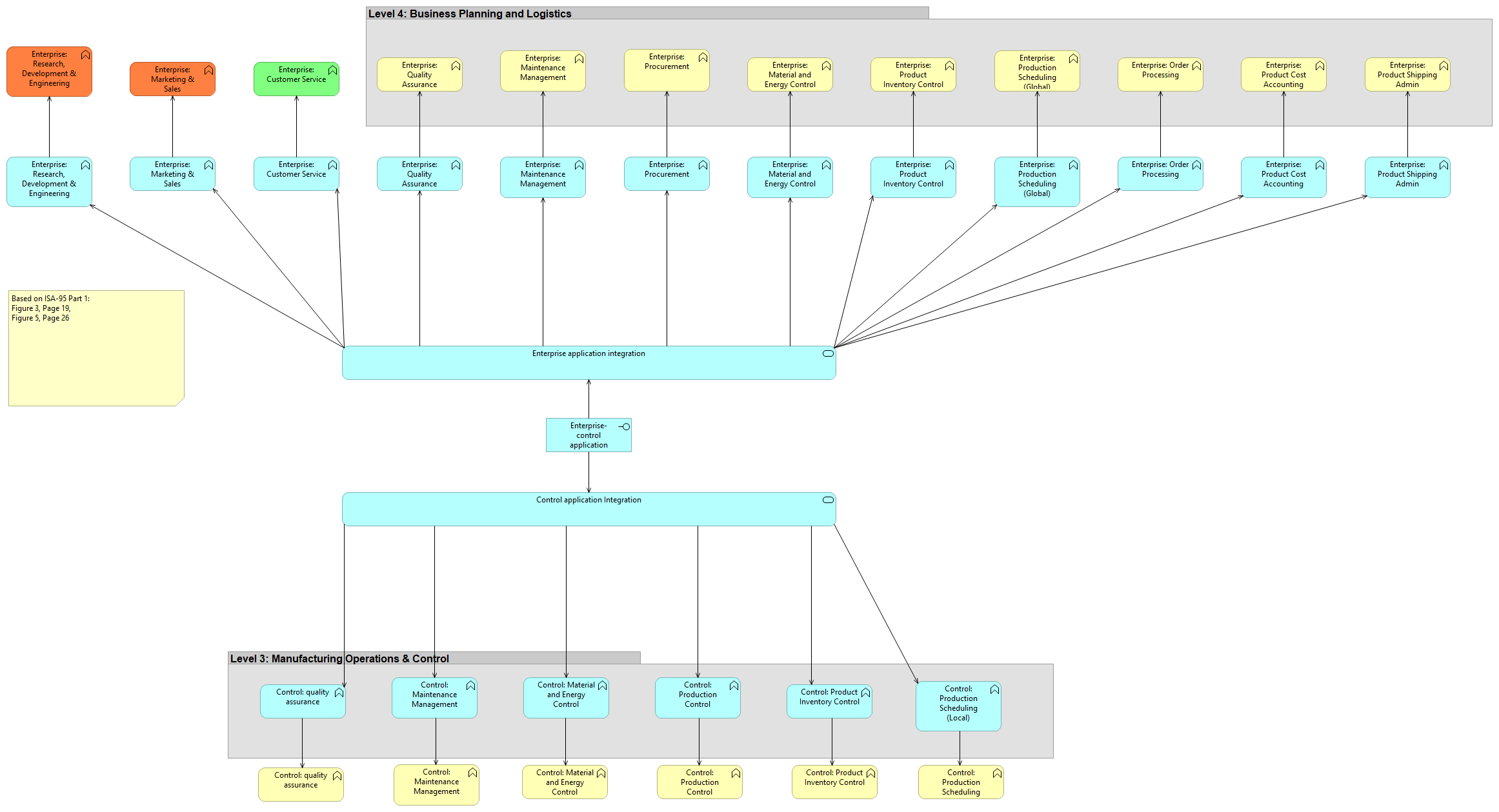
Enterprise: Research, Development & Engineering |
Enterprise: Research, Development & Engineering |
| |
|
Enterprise: Marketing & Sales |
Enterprise: Marketing & Sales |
| |
|
Enterprise: Customer Service |
Enterprise: Customer Service |
| |
|
Enterprise: Product Shipping Admin |
Enterprise: Product Shipping Admin |
| |
|
Enterprise: Quality Assurance |
Enterprise: Quality Assurance |
| |
|
Enterprise: Maintenance Management |
Enterprise: Maintenance Management |
| |
|
Enterprise: Procurement |
Enterprise: Procurement |
| |
|
Enterprise: Material and Energy Control |
Enterprise: Material and Energy Control |
| |
|
Enterprise: Product Inventory Control |
Enterprise: Product Inventory Control |
| |
|
Enterprise: Production Scheduling (Global) |
Enterprise: Production Scheduling (Global) |
| |
|
Enterprise: Order Processing |
Enterprise: Order Processing |
| |
|
Enterprise: Product Cost Accounting |
Enterprise: Product Cost Accounting |
| |
|
Enterprise application integration |
Enterprise: Order Processing |
| |
|
Enterprise application integration |
Enterprise: Procurement |
| |
|
Enterprise application integration |
Enterprise: Product Cost Accounting |
| |
|
Enterprise application integration |
Enterprise: Customer Service |
| |
|
Enterprise application integration |
Enterprise: Marketing & Sales |
| |
|
Enterprise application integration |
Enterprise: Product Inventory Control |
| |
|
Enterprise application integration |
Enterprise: Research, Development & Engineering |
| |
|
Enterprise application integration |
Enterprise: Maintenance Management |
| |
|
Enterprise application integration |
Enterprise: Product Shipping Admin |
| |
|
Enterprise application integration |
Enterprise: Quality Assurance |
| |
|
Enterprise application integration |
Enterprise: Production Scheduling (Global) |
| |
|
Enterprise application integration |
Enterprise: Material and Energy Control |
| |
|
Control application Integration |
Control: Maintenance Management |
| |
|
Control application Integration |
Control: Product Inventory Control |
| |
|
Control application Integration |
Control: Production Control |
| |
|
Control application Integration |
Control: Material and Energy Control |
| |
|
Control application Integration |
Control: Production Scheduling (Local) |
| |
|
Control application Integration |
Control: quality assurance |
| |
|
Enterprise-control application interface |
Control application Integration |
| |
|
Enterprise-control application interface |
Enterprise application integration |
| |
|
Control: quality assurance |
Control: quality assurance |
| |
|
Control: Maintenance Management |
Control: Maintenance Management |
| |
|
Control: Material and Energy Control |
Control: Material and Energy Control |
| |
|
Control: Production Control |
Control: Production Control |
| |
|
Control: Product Inventory Control |
Control: Product Inventory Control |
| |
|
Control: Production Scheduling (Local) |
Control: Production Scheduling (Local) |