| |
|
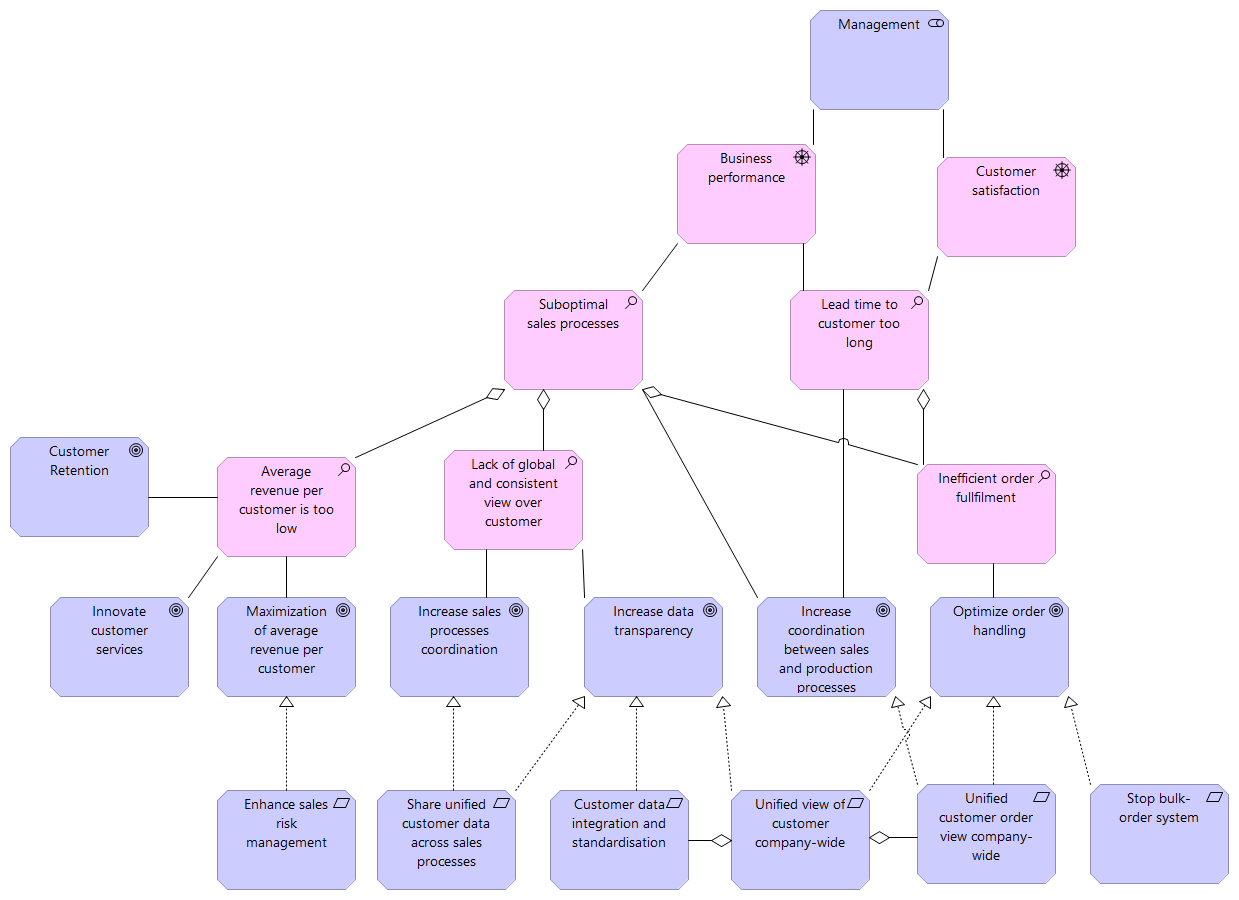
Management |
Customer satisfaction |
| |
|
Management |
Business performance |
| |
|
Business performance |
Lead time to customer too long |
| |
|
Suboptimal sales processes |
Increase coordination between sales and production processes |
| |
|
Suboptimal sales processes |
Lack of global and consistent view over customer |
| |
|
Suboptimal sales processes |
Business performance |
| |
|
Suboptimal sales processes |
Inefficient order fullfilment |
| |
|
Suboptimal sales processes |
Average revenue per customer is too low |
| |
|
Customer satisfaction |
Lead time to customer too long |
| |
|
Average revenue per customer is too low |
Maximization of average revenue per customer |
| |
|
Average revenue per customer is too low |
Customer Retention |
| |
|
Average revenue per customer is too low |
Innovate customer services |
| |
|
Lack of global and consistent view over customer |
Increase data transparency |
| |
|
Lead time to customer too long |
Inefficient order fullfilment |
| |
|
Lead time to customer too long |
Increase coordination between sales and production processes |
| |
|
Increase sales processes coordination |
Lack of global and consistent view over customer |
| |
|
Optimize order handling |
Inefficient order fullfilment |
| |
|
Stop bulk-order system |
Optimize order handling |
| |
|
Unified customer order view company-wide |
Increase coordination between sales and production processes |
| |
|
Unified customer order view company-wide |
Optimize order handling |
| |
|
Enhance sales risk management |
Maximization of average revenue per customer |
| |
|
Customer data integration and standardisation |
Increase data transparency |
| |
|
Unified view of customer company-wide |
Increase data transparency |
| |
|
Unified view of customer company-wide |
Optimize order handling |
| |
|
Unified view of customer company-wide |
Unified customer order view company-wide |
| |
|
Unified view of customer company-wide |
Customer data integration and standardisation |
| |
|
Share unified customer data across sales processes |
Increase data transparency |
| |
|
Share unified customer data across sales processes |
Increase sales processes coordination |