| |
|
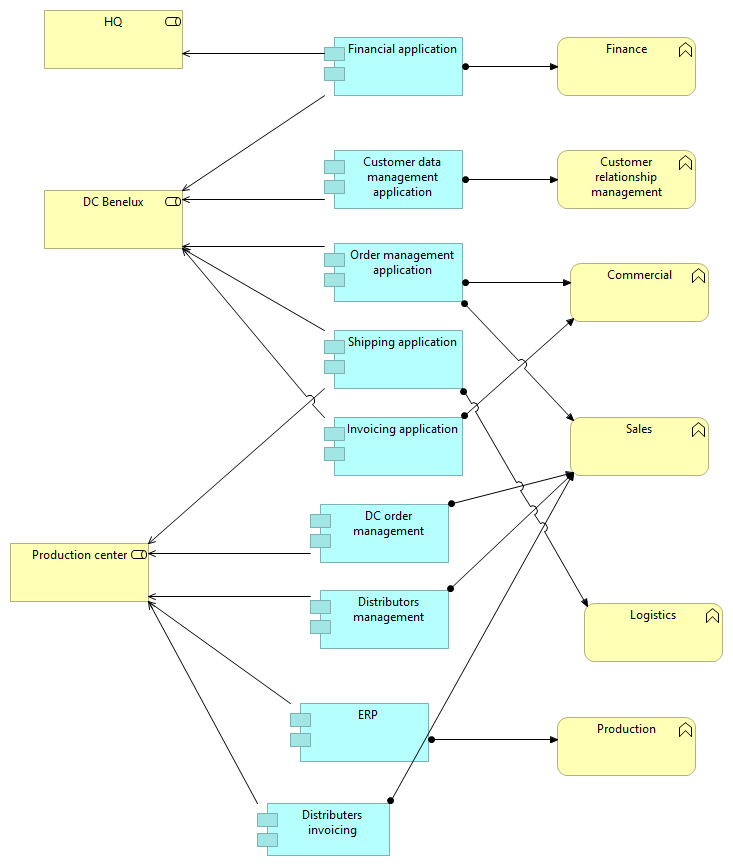
Financial application |
HQ |
| |
|
Financial application |
DC Benelux |
| |
|
Financial application |
Finance |
| |
|
Customer data management application |
DC Benelux |
| |
|
Customer data management application |
Customer relationship management |
| |
|
Order management application |
Sales |
| |
|
Order management application |
Commercial |
| |
|
Order management application |
DC Benelux |
| |
|
Shipping application |
DC Benelux |
| |
|
Shipping application |
Production center |
| |
|
Shipping application |
Logistics |
| |
|
Invoicing application |
DC Benelux |
| |
|
Invoicing application |
Commercial |
| |
|
DC order management |
Sales |
| |
|
DC order management |
Production center |
| |
|
Distributors management |
Production center |
| |
|
Distributors management |
Sales |
| |
|
ERP |
Production center |
| |
|
ERP |
Production |
| |
|
Distributers invoicing |
Sales |
| |
|
Distributers invoicing |
Production center |