| |
|
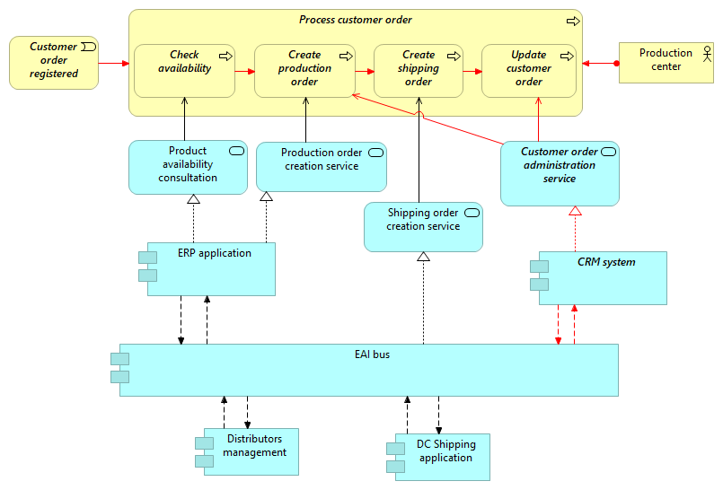
CRM system |
EAI bus |
| |
|
CRM system |
Customer order administration service |
| |
|
Production order creation service |
Create production order |
| |
|
DC Shipping application |
EAI bus |
| |
|
Shipping order creation service |
Create shipping order |
| |
|
Product availability consultation |
Check availability |
| |
|
Customer order administration service |
Create production order |
| |
|
Customer order administration service |
Update customer order |
| |
|
ERP application |
Product availability consultation |
| |
|
ERP application |
Production order creation service |
| |
|
ERP application |
EAI bus |
| |
|
Customer order registered |
Process customer order |
| |
|
Distributors management |
EAI bus |
| |
|
Check availability |
Create production order |
| |
|
Create shipping order |
Update customer order |
| |
|
Create production order |
Create shipping order |
| |
|
EAI bus |
Shipping order creation service |
| |
|
EAI bus |
CRM system |
| |
|
EAI bus |
ERP application |
| |
|
EAI bus |
DC Shipping application |
| |
|
EAI bus |
Distributors management |
| |
|
Production center |
Process customer order |