| |
|
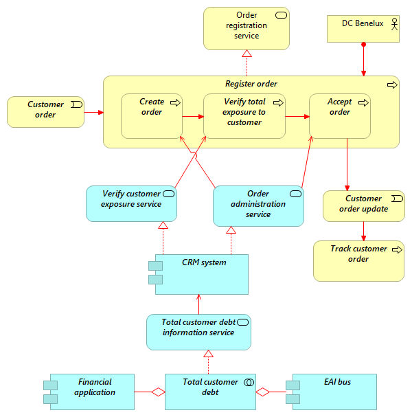
Register order |
Order registration service |
| |
|
Accept order |
Customer order update |
| |
|
Create order |
Verify total exposure to customer |
| |
|
Verify total exposure to customer |
Accept order |
| |
|
Customer order |
Register order |
| |
|
Customer order update |
Track customer order |
| |
|
CRM system |
Order administration service |
| |
|
CRM system |
Verify customer exposure service |
| |
|
Total customer debt information service |
CRM system |
| |
|
Verify customer exposure service |
Verify total exposure to customer |
| |
|
Order administration service |
Create order |
| |
|
Order administration service |
Accept order |
| |
|
Total customer debt |
Total customer debt information service |
| |
|
Total customer debt |
Financial application |
| |
|
Total customer debt |
EAI bus |
| |
|
DC Benelux |
Register order |