| |
|
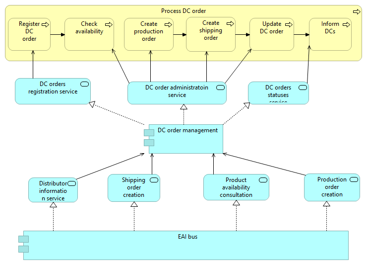
Register DC order |
Check availability |
| |
|
Create shipping order |
Update DC order |
| |
|
Create production order |
Create shipping order |
| |
|
Update DC order |
Inform DCs |
| |
|
DC order administratoin service |
Update DC order |
| |
|
DC order administratoin service |
Check availability |
| |
|
DC order administratoin service |
Create production order |
| |
|
DC order administratoin service |
Create shipping order |
| |
|
DC orders statuses service |
Inform DCs |
| |
|
Production order creation service |
DC order management |
| |
|
Shipping order creation service |
DC order management |
| |
|
Product availability consultation |
DC order management |
| |
|
Distributor information service |
DC order management |
| |
|
DC orders registration service |
Register DC order |
| |
|
DC order management |
DC orders statuses service |
| |
|
DC order management |
DC order administratoin service |
| |
|
DC order management |
DC orders registration service |
| |
|
EAI bus |
Shipping order creation service |
| |
|
EAI bus |
Distributor information service |
| |
|
EAI bus |
Production order creation service |
| |
|
EAI bus |
Product availability consultation |