| |
|
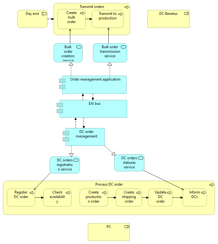
Bulk order creation service |
Create bulk order |
| |
|
Register DC order |
Check availability |
| |
|
Create production order |
Create shipping order |
| |
|
Create shipping order |
Update DC order |
| |
|
Update DC order |
Inform DCs |
| |
|
DC orders registration service |
Register DC order |
| |
|
DC orders statuses service |
Inform DCs |
| |
|
DC order management |
DC orders statuses service |
| |
|
DC order management |
EAI bus |
| |
|
DC order management |
DC orders registration service |
| |
|
Day end |
Transmit orders |
| |
|
EAI bus |
Order management application |
| |
|
EAI bus |
DC order management |
| |
|
Create bulk order |
Transmit to production |
| |
|
Bulk order transmission service |
Transmit to production |
| |
|
Order management application |
Bulk order creation service |
| |
|
Order management application |
EAI bus |
| |
|
Order management application |
Bulk order transmission service |