| |
|
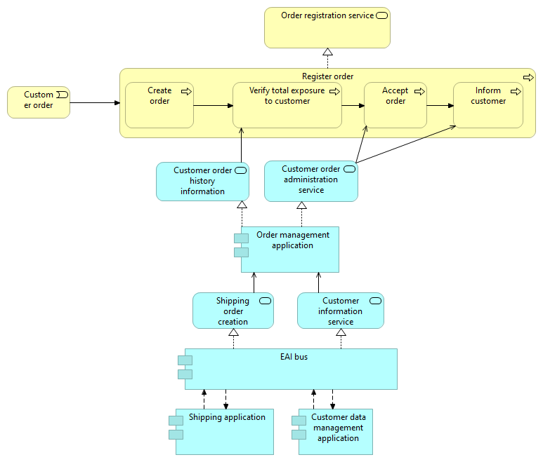
Register order |
Order registration service |
| |
|
Accept order |
Inform customer |
| |
|
Create order |
Verify total exposure to customer |
| |
|
Verify total exposure to customer |
Accept order |
| |
|
Customer order |
Register order |
| |
|
Customer data management application |
EAI bus |
| |
|
Order management application |
Customer order history information service |
| |
|
Order management application |
Customer order administration service |
| |
|
Customer order administration service |
Inform customer |
| |
|
Customer order administration service |
Accept order |
| |
|
Customer information service |
Order management application |
| |
|
Customer order history information service |
Verify total exposure to customer |
| |
|
Shipping application |
EAI bus |
| |
|
Shipping order creation service |
Order management application |
| |
|
EAI bus |
Shipping order creation service |
| |
|
EAI bus |
Customer information service |
| |
|
EAI bus |
Customer data management application |
| |
|
EAI bus |
Shipping application |