| |
|
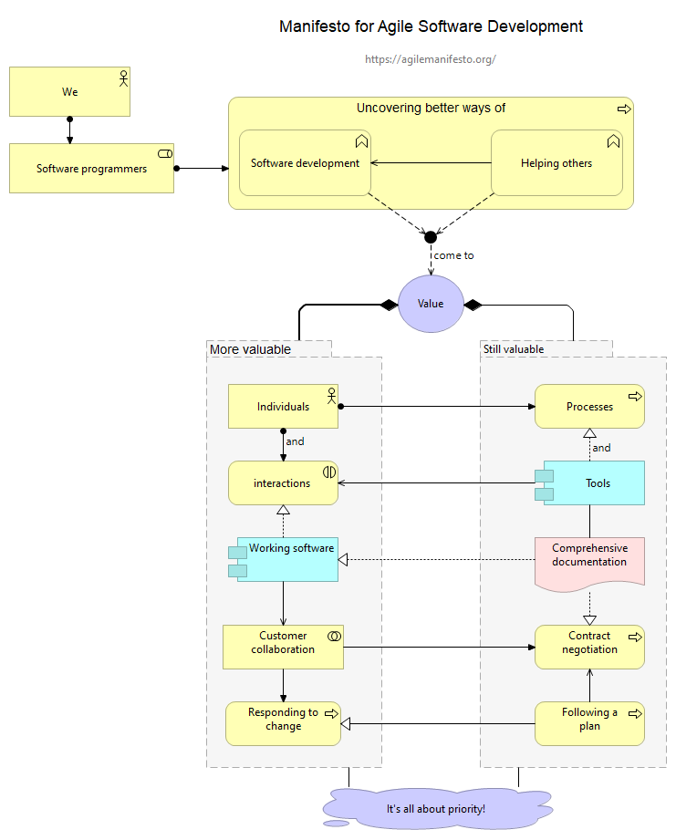
We |
Software programmers |
| |
|
Uncovering better ways of |
Helping others |
| |
|
Uncovering better ways of |
Software development |
| |
|
Helping others |
Software development |
| |
|
Helping others |
Junction |
| |
|
Software development |
Junction |
| |
|
Software programmers |
Uncovering better ways of |
| come to |
|
Junction |
Value |
| |
|
More valuable |
Working software |
| |
|
More valuable |
interactions |
| |
|
More valuable |
Customer collaboration |
| |
|
More valuable |
Responding to change |
| |
|
More valuable |
Individuals |
| |
|
Individuals |
Processes |
| and |
|
Individuals |
interactions |
| |
|
Working software |
interactions |
| |
|
Working software |
Customer collaboration |
| |
|
Customer collaboration |
Contract negotiation |
| |
|
Customer collaboration |
Responding to change |
| |
|
Still valuable |
Tools |
| |
|
Still valuable |
Comprehensive documentation |
| |
|
Still valuable |
Following a plan |
| |
|
Still valuable |
Processes |
| |
|
Still valuable |
Contract negotiation |
| |
|
Tools |
interactions |
| and |
|
Tools |
Processes |
| |
|
Tools |
Comprehensive documentation |
| |
|
Comprehensive documentation |
Contract negotiation |
| |
|
Comprehensive documentation |
Working software |
| |
|
Following a plan |
Responding to change |
| |
|
Following a plan |
Contract negotiation |
| |
|
Value |
More valuable |
| |
|
Value |
Still valuable |
| |
|
It's all about priority! |
More valuable |
| |
|
It's all about priority! |
Still valuable |