12 Principles of Agile Software ()
12 Principles of Agile Software
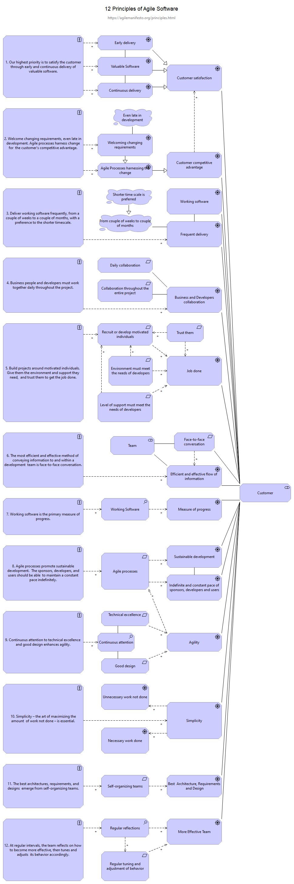
8. Agile processes promote sustainable development. The sponsors, developers, and users should be able to maintain a constant pace indefinitely.
4. Business people and developers must work together daily throughout the project.
3. Deliver working software frequently, from a couple of weeks to a couple of months, with a preference to the shorter timescale.
1. Our highest priority is to satisfy the customer through early and continuous delivery of valuable software.
2. Welcome changing requirements, even late in development. Agile processes harness change for the customer's competitive advantage.
5. Build projects around motivated individuals. Give them the environment and support they need, and trust them to get the job done.
6. The most efficient and effective method of conveying information to and within a development team is face-to-face conversation.
7. Working software is the primary measure of progress.
9. Continuous attention to technical excellence and good design enhances agility.
10. Simplicity – the art of maximizing the amount of work not done – is essential.
11. The best architectures, requirements, and designs emerge from self-organizing teams.
12. At regular intervals, the team reflects on how to become more effective, then tunes and adjusts its behavior accordingly.
Valuable Software
Customer
Customer satisfaction
Early delivery
Continuous delivery
Customer competitive advantage
Agile Processes harnessing the change
Welcoming changing requirements
Frequent delivery
Working software
From couple of weeks to couple of months
Shorter time scale is preferred
Business and Developers collaboration
Job done
Daily collaboration
Collaboration throughout the entire project
Even late in development
Environment must meet the needs of developers
Level of support must meet the needs of developers
Recruit or develop motivated individuals
Trust them
Efficient and effective flow of information
Face-to-face conversation
Team
Measure of progress
Working Software
Sustainable development
Agile processes
Indefinite and constant pace of sponsors, developers and users
Agility
Continuous attention
Technical excellence
Good design
Simplicity
Unnecessary work not done
Necessary work done
Best Architecture, Requirements and Design
Self-organizing teams
More Effective Team
Regular tuning and adjustment of behavior
Regular reflections
+ 8. Agile processes promote sustainable development. The sponsors, developers, and users should be able to maintain a constant pace indefinitely. Agile processes
+ 4. Business people and developers must work together daily throughout the project. Business and Developers collaboration
+ 3. Deliver working software frequently, from a couple of weeks to a couple of months, with a preference to the shorter timescale. Frequent delivery
+ 1. Our highest priority is to satisfy the customer through early and continuous delivery of valuable software. Valuable Software
+ 1. Our highest priority is to satisfy the customer through early and continuous delivery of valuable software. Continuous delivery
+ 1. Our highest priority is to satisfy the customer through early and continuous delivery of valuable software. Early delivery
+ 2. Welcome changing requirements, even late in development. Agile processes harness change for the customer's competitive advantage. Agile Processes harnessing the change
+ 2. Welcome changing requirements, even late in development. Agile processes harness change for the customer's competitive advantage. Welcoming changing requirements
+ 5. Build projects around motivated individuals. Give them the environment and support they need, and trust them to get the job done. Recruit or develop motivated individuals
+ 6. The most efficient and effective method of conveying information to and within a development team is face-to-face conversation. Efficient and effective flow of information
+ 7. Working software is the primary measure of progress. Working Software
+ 9. Continuous attention to technical excellence and good design enhances agility. Continuous attention
+ 10. Simplicity – the art of maximizing the amount of work not done – is essential. Simplicity
+ 11. The best architectures, requirements, and designs emerge from self-organizing teams. Self-organizing teams
+ 12. At regular intervals, the team reflects on how to become more effective, then tunes and adjusts its behavior accordingly. Regular reflections
Valuable Software Customer satisfaction
Valuable Software Continuous delivery
Customer Customer satisfaction
Customer Efficient and effective flow of information
Customer Sustainable development
Customer Simplicity
Early delivery Customer satisfaction
Early delivery Valuable Software
Continuous delivery Customer satisfaction
Customer competitive advantage Customer
+ Customer competitive advantage Customer satisfaction
Agile Processes harnessing the change Customer competitive advantage
Welcoming changing requirements Agile Processes harnessing the change
Frequent delivery Customer
Working software Frequent delivery
Working software Customer
From couple of weeks to couple of months Frequent delivery
Shorter time scale is preferred From couple of weeks to couple of months
Business and Developers collaboration Customer
Job done Customer
Daily collaboration Business and Developers collaboration
Collaboration throughout the entire project Business and Developers collaboration
Even late in development Welcoming changing requirements
+ Environment must meet the needs of developers Job done
+ Environment must meet the needs of developers Recruit or develop motivated individuals
+ Level of support must meet the needs of developers Job done
+ Level of support must meet the needs of developers Recruit or develop motivated individuals
+ Recruit or develop motivated individuals Job done
+ Trust them Job done
+ Trust them Recruit or develop motivated individuals
Face-to-face conversation Team
+ Face-to-face conversation Efficient and effective flow of information
Face-to-face conversation Customer
Team Efficient and effective flow of information
Measure of progress Customer
+ Working Software Measure of progress
Sustainable development Indefinite and constant pace of sponsors, developers and users
+ Agile processes Sustainable development
+ Agile processes Indefinite and constant pace of sponsors, developers and users
Indefinite and constant pace of sponsors, developers and users Customer
Agility Customer
+ Agility Agile processes
Continuous attention Technical excellence
Continuous attention Good design
+ Technical excellence Agility
+ Good design Agility
+ Simplicity Unnecessary work not done
+ Simplicity Necessary work done
Best Architecture, Requirements and Design Customer
+ Self-organizing teams Best Architecture, Requirements and Design
More Effective Team Customer
+ Regular tuning and adjustment of behavior More Effective Team
+ Regular reflections Regular tuning and adjustment of behavior
+ Regular reflections More Effective Team